莼菜端粒到端粒(T2T)基因组发布,解析被子植物早期演化与适应机制
近日,陕西省西安植物园植物多样性研究中心副研究员商慧颖联合兰州大学杨勇志教授团队在国际植物学权威期刊《The Plant Journal》发表重要成果,成功组装了全球首个莼菜(Brasenia schreberi)端粒到端粒(T2T)高质量基因组,并系统揭示了其在基因组结构演化、环境适应及特殊代谢特征背后的分子机制。
1. 突破性组装:首个高质量T2T基因组图谱
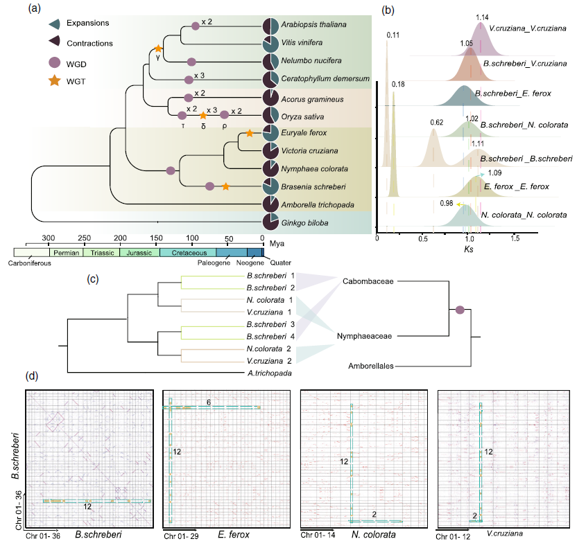
莼菜隶属于古老的睡莲目,具有重要的演化地位及经济生态价值。研究团队整合PacBio HiFi、Oxford Nanopore超长读长及Hi-C技术,克服了高杂合与重复序列的挑战,构建了总长1.10 Gb的T2T基因组。该基因组包含36条完整染色体(2n=72),其中33条实现无缺口组装,BUSCO完整性高达96.4%,各项指标均达到国际参考级标准。
2. 颠覆性发现:独特的端粒重复序列
研究首次鉴定出莼菜全部72个端粒与36个着丝粒,并发现其端粒重复序列为 (AAAGGATAAGAC)n。这一序列显著区别于绝大多数开花植物通用的 (TTTAGGG)n 序列,打破了以往对植物端粒保守性的固有认知,为植物端粒序列的演化多样性提供了关键新证据。
3. 演化历史:基因组加倍驱动水生适应
通过共线性分析,团队揭示了莼菜复杂的演化历程:除与睡莲科共享一次古老的完全基因组复制(WGD,约1.11亿年前)外,还经历了两次谱系特有的加倍事件。这些大规模变异驱动了抗逆基因家族的显著扩张。特别是缺氧响应核心因子(ERF-VII转录因子)在莼菜中扩增至19个拷贝(远超拟南芥的5个),结合乙烯信号通路及水通道蛋白的富集,阐明了莼菜应对水下低氧环境的核心演化策略。
4. 独特性状:黏胶质合成与花器官发育机制
· 黏胶质合成机制: 研究首次解析了莼菜幼叶表面“果冻状”黏胶质的合成路径。发现其采用独特的能量分配模式:成熟浮水叶通过光合作用生产蔗糖,经SUC转运蛋白输送至水下幼叶,转化为前体GDP-葡萄糖,最终由糖基转移酶催化合成富含多糖的黏胶质,以抵御机械损伤与微生物侵染。
· 花部同源演化: 针对莼菜花器官(萼片、花瓣、雄蕊、雌蕊)颜色均一的特征,研究发现花青素合成基因(如CHS、DFR)及MADS-box基因在各器官中均维持高表达。这一结果支持了“花部同源演化”假说,证明莼菜保留了早期被子植物花器官分化前的原始状态。
本研究不仅填补了古老水生植物基因组信息的空白,更为理解被子植物早期演化、水生环境适应机制提供了重要线索,也为莼菜的种质资源保护与分子育种奠定了坚实的理论基础。

图1. 基因组进化分析

图2. 莼菜多糖生物合成通路和糖转运蛋白及转录因子的识别

图3. 莼菜的花发育及花青素合成相关基因分析
文章来源: https://doi.org/10.1111/tpj.70558
科学研究